本站首页
|
编委会
|
投稿指南
|
期刊订阅
|
过刊目录
|
规章制度
|
相关资料
编委会介绍
社科版简介
自科版简介
社科版目录
自科版目录
部门规章
出版法规
出版资料
出版新闻
当前位置:
本站首页
>>
学报新闻
>>
正文
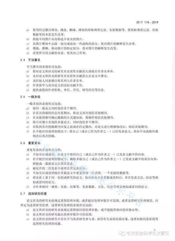
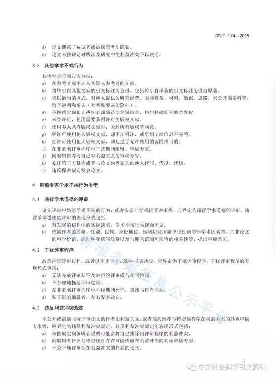
学术出版规范、期刊学术不端行为界定CY/T174-2019
2019-08-30 15:52
【
关闭窗口
】
·
《星空彩票苹果手机下载安装学报(社会科学...
·
《地图审核管理规定》
·
自科版2025年第5期目录
·
社科版2025年第5期目录
·
自科版2025年第4期目录
·
社科版2025年第4期目录
·
自科版2025年第3期目录
·
社科版2025年第3期目录
版权所有:星空彩票苹果手机下载安装期刊社
地址:重庆市 沙坪坝区 大学城东路20号 邮编 :401331
map